Silicon carbide (SiC), as a third-generation semiconductor material, possesses exceptional material properties that significantly enhance the performance of power devices. The SiC lateral double-diffused metal–oxide–semiconductor (LDMOS) power devices have undergone continuous optimization, resulting in an increase in breakdown voltage (BV) and ultra-low specific on-resistance (Ron,sp). This paper has summarized the structural optimizations and experimental progress of SiC LDMOS power devices, including the trench-gate technology, reduced surface field (RESURF) technology, doping technology, junction termination techniques and so on. The paper is aimed at enhancing the understanding of the operational mechanisms and providing guidelines for the further development of SiC LDMOS power devices.
Semiconductor quantum dots are promising candidates for preparing high-performance single photon sources. A basic requirement for this application is realizing the controlled growth of high-quality semiconductor quantum dots. Here, we report the growth of embedded GaAs1?xSbx quantum dots in GaAs nanowires by molecular-beam epitaxy. It is found that the size of the GaAs1?xSbx quantum dot can be well-defined by the GaAs nanowire. Energy dispersive spectroscopy analyses show that the antimony content x can be up to 0.36 by tuning the growth temperature. All GaAs1?xSbx quantum dots exhibit a pure zinc-blende phase. In addition, we have developed a new technology to grow GaAs passivation layers on the sidewalls of the GaAs1?xSbx quantum dots. Different from the traditional growth process of the passivation layer, GaAs passivation layers can be grown simultaneously with the growth of the embedded GaAs1?xSbx quantum dots. The spontaneous GaAs passivation layer shows a pure zinc-blende phase due to the strict epitaxial relationship between the quantum dot and the passivation layer. The successful fabrication of embedded high-quality GaAs1?xSbx quantum dots lays the foundation for the realization of GaAs1?xSbx-based single photon sources.
Herein, a physical and mathematical model of the voltage?current characteristics of a p?n heterostructure with quantum wells (QWs) is prepared using the Sah?Noyce?Shockley (SNS) recombination mechanism to show the SNS recombination rate of the correction function of the distribution of QWs in the space charge region of diode configuration. A comparison of the model voltage?current characteristics (VCCs) with the experimental ones reveals their adequacy. The technological parameters of the structure of the VCC model are determined experimentally using a nondestructive capacitive approach for determining the impurity distribution profile in the active region of the diode structure with a profile depth resolution of up to 10 ?. The correction function in the expression of the recombination rate shows the possibility of determining the derivative of the VCCs of structures with QWs with a nonideality factor of up to 4.
This paper presents a design of single photon avalanche diode (SPAD) light detection and ranging (LiDAR) sensor with 128 × 128 pixels and 128 column-parallel time-to-analog-merged-analog-to-digital converts (TA-ADCs). Unlike the conventional TAC-based SPAD LiDAR sensor, in which the TAC and ADC are separately implemented, we propose to merge the TAC and ADC by sharing their capacitors, thus avoiding the analog readout noise of TAC’s output buffer, improving the conversion rate, and reducing chip area. The reverse start-stop logic is employed to reduce the power of the TA-ADC. Fabricated in a 180 nm CMOS process, our prototype sensor exhibits a timing resolution of 25 ps, a DNL of +0.30/?0.77 LSB, an INL of +1.41/?2.20 LSB, and a total power consumption of 190 mW. A flash LiDAR system based on this sensor demonstrates the function of 2D/3D imaging with 128 × 128 resolution, 25 kHz inter-frame rate, and sub-centimeter ranging precision.
This work presents a novel radio frequency (RF) narrowband Si micro-electro-mechanical systems (MEMS) filter based on capacitively transduced slotted width extensional mode (WEM) resonators. The flexibility of the plate leads to multiple modes near the target frequency. The high Q-factor resonators of around 100 000 enable narrow bandwidth filters with small size and simplified design. The 1-wavelength and 2-wavelength WEMs were first developed as a pair of coupled modes to form a passband. To reduce bandwidth, two plates are coupled with a λ-length coupling beam. The 79.69 MHz coupled plate filter (CPF) achieved a narrow bandwidth of 8.8 kHz, corresponding to a tiny 0.011%. The CPF exhibits an impressive 34.84 dB stopband rejection and 7.82 dB insertion loss with near-zero passband ripple. In summary, the RF MEMS filter presented in this work shows promising potential for application in RF transceiver front-ends.
Ratiometric fluorescent detection of iron(Ⅲ) (Fe3+) offers inherent self-calibration and contactless analytic capabilities. However, realizing a dual-emission near-infrared (NIR) nanosensor with a low limit of detection (LOD) is rather challenging. In this work, we report the synthesis of water-dispersible erbium-hyperdoped silicon quantum dots (Si QDs:Er), which emit NIR light at the wavelengths of 810 and 1540 nm. A dual-emission NIR nanosensor based on water-dispersible Si QDs:Er enables ratiometric Fe3+ detection with a very low LOD (0.06 μM). The effects of pH, recyclability, and the interplay between static and dynamic quenching mechanisms for Fe3+ detection have been systematically studied. In addition, we demonstrate that the nanosensor may be used to construct a sequential logic circuit with memory functions.
Boron?nitrogen doped multiple resonance (BN-MR) emitters, characterized by B?N covalent bonds, offer distinctive advantages as pivotal building blocks for facile access to novel MR emitters featuring narrowband spectra and high efficiency. However, there remains a scarcity of exploration concerning synthetic methods and structural derivations to expand the library of novel BN-MR emitters. Herein, we present the synthesis of a BN-MR emitter, tCz[B?N]N, through a one-pot borylation reaction directed by the amine group, achieving an impressive yield of 94%. The emitter is decorated by incorporating two 3,6-di-t-butylcarbazole (tCz) units into a B?N covalent bond doped BN-MR parent molecule via para-C?π?D and para-N?π?D conjugations. This peripheral decoration strategy enhances the reverse intersystem crossing process and shifts the emission band towards the pure green region, peaking at 526 nm with a narrowband full-width at half maximum (FWHM) of 41 nm. Consequently, organic light emitting diodes (OLEDs) employing this emitter achieved a maximum external quantum efficiency (EQEmax) value of 27.7%, with minimal efficiency roll-off. Even at a practical luminance of 1000 cd?m?2, the device maintains a high EQE value of 24.6%.
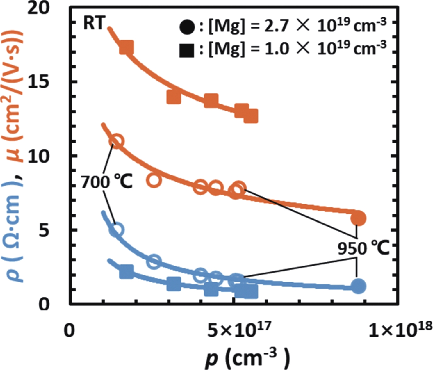
Relationship between the hole concentration at room temperature and the Mg doping concentration in p-GaN grown by MOCVD after sufficient annealing was studied in this paper. Different annealing conditions were applied to obtain sufficient activation for p-GaN samples with different Mg doping ranges. Hole concentration, resistivity and mobility were characterized by room-temperature Hall measurements. The Mg doping concentration and the residual impurities such as H, C, O and Si were measured by secondary ion mass spectroscopy, confirming negligible compensations by the impurities. The hole concentration, resistivity and mobility data are presented as a function of Mg concentration, and are compared with literature data. The appropriate curve relating the Mg doping concentration to the hole concentration is derived using a charge neutrality equation and the ionized-acceptor-density [$N_{\mathrm{A}}^- $] (cm?3) dependent ionization energy of Mg acceptor was determined as $E_{\mathrm{A}}^{{\mathrm{Mg}}} $ = 184 ? 2.66 × 10?5 × [$N_{\mathrm{A}}^- $]1/3 meV.
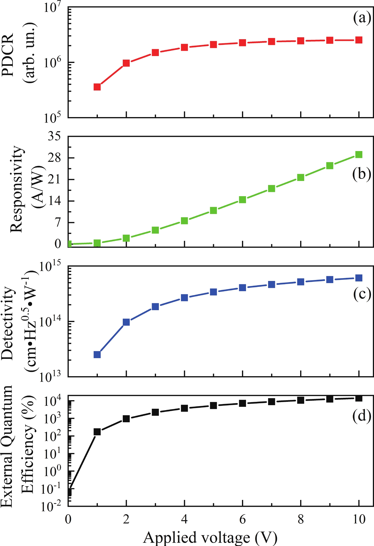
Detectors were developed for detecting irradiation in the short-wavelength ultraviolet (UVC) interval using high-quality single-crystalline α-Ga2O3 films with Pt interdigital contacts. The films of α-Ga2O3 were grown on planar sapphire substrates with c-plane orientation using halide vapor phase epitaxy. The spectral dependencies of the photo to dark current ratio, responsivity, external quantum efficiency and detectivity of the structures were investigated in the wavelength interval of 200?370 nm. The maximum of photo to dark current ratio, responsivity, external quantum efficiency, and detectivity of the structures were 1.16 × 104 arb. un., 30.6 A/W, 1.65 × 104%, and 6.95 × 1015 Hz0.5·cm/W at a wavelength of 230 nm and an applied voltage of 1 V. The high values of photoelectric properties were due to the internal enhancement of the photoresponse associated with strong hole trapping. The α-Ga2O3 film-based UVC detectors can function in self-powered operation mode due to the built-in electric field at the Pt/α-Ga2O3 interfaces. At a wavelength of 254 nm and zero applied voltage, the structures exhibit a responsivity of 0.13 mA/W and an external quantum efficiency of 6.2 × 10?2%. The UVC detectors based on the α-Ga2O3 films demonstrate high-speed performance with a rise time of 18 ms in self-powered mode.


