SEMICONDUCTOR INTEGRATED CIRCUITS
Qiang Fu, Xipeng Di, Liang Yin and Xiaowei Liu
Corresponding author: Qiang Fu, E-mail:dixinpeng1@163.com
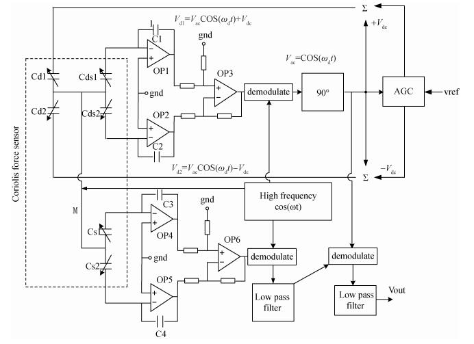
Abstract: The analyses of MEMS gyroscope interface circuit on thermal noise, 1/f noise and phase noise are made in this paper. A closed-loop differential driving circuit and a low-noise differential detecting circuit based on the high frequency modulation are designed to limit the noise. The interface chip is implemented in a standard 0.5 μ m CMOS process. The test results show that the resolution of sensitive capacity can reach to 6.47 × 10-20 F at the bandwidth of 60 Hz. The measuring range is ± 200°/s and the nonlinearity is 310 ppm. The output noise density is 5.8°/(h·$\sqrt {\rm{Hz}}$). The angular random walk (allen-variance) is 0.092°/$\sqrt {\rm{h}}$ and the bias instability is 2.63°/h.
Key words: gyroscope, low noise, interface circuit
| [1] |
Levy R, Janiaud D, Traon O L, et al. A new analog oscillator electronics applied to a piezoelectric vibrating gyro. Proceedings of the 2004 IEEE International Frequency Control Symposium and Exposition, 2004: 326 https://www.researchgate.net/publication/4135165_A_new_analog_oscillator_electronics_applied_to_a_piezoelectric_vibrating_gyro
|
| [2] |
Parent A, Le Traon O, Masson S, et al. A coriolis vibrating gyro made of a strong piezoelectric material. Sensors, 2007, 10: 876 https://www.researchgate.net/profile/Olivier_Le_Traon/publication/224294310_A_Coriolis_Vibrating_Gyro_Made_of_a_Strong_Piezoelectric_Material/links/5540e5e50cf2718618dc1512.pdf?inViewer=true&pdfJsDownload=true&disableCoverPage=true&origin=publication_detail
|
| [3] |
Madni A M, Costlow L E, Knowles S J. Common design techniques for BEI GyroChip quartz rate sensors for both automotive and aerospace/defense markets. IEEE Sensors J, 2003, 10: 569 https://www.researchgate.net/publication/3431127_Common_design_techniques_for_BEI_GyroChip_quartz_rate_sensors_for_both_automotive_and_aerospacedefense_markets
|
| [4] |
Feng L H, Gu W J, Zhao K, et al. Genome-wide screening and co-expression network analysis identify recurrence-specific biomarkers of esophageal squamous cell carcinoma. Microsyst Technol, 2014, 20: 2231 doi: 10.1007/s00542-014-2113-z
|
| [5] |
Madni A M. Full circle commercialization of a dual-use micromachined quartz rate sensor technology. Sensors, 2005, 3(10): 523 https://www.researchgate.net/publication/4224486_Full_circle_commercialization_of_a_dual-use_micromachined_quartz_rate_sensor_technology
|
| [6] |
Ohtsuka T, Inoue T, Yoshimatsu M, et al. Development of an ultra-small angular rate Sensor element with a laminated Quartz Tuning Fork. International Frequency Control Symposium and Exposition, 2007, 1: 129 https://www.researchgate.net/publication/224683605_Development_of_an_Ultra-Small_Angular_Rate_Sensor_Element_with_a_Laminated_Quartz_Tuning_Fork
|
| [7] |
Sheard K, Scaysbrook I, Cox D F. Position, MEMS sensor and integrated navigation technology for precision guidance. Location and Navigation Symposium, 2008, 9: 1145 http://ieeexplore.ieee.org/xpl/articleDetails.jsp?reload=true&arnumber=4570001&punumber%3D4557992%26sortType%3Dasc_p_Sequence%26filter%3DAND%28p_IS_Number%3A4569960%29%26pageNumber%3D2
|
| [8] |
Silva R N, Murray G W. Position, Low cost quartz rate sensors applied to tactical guidance IMUs. Location and Navigation Symposium, 1994, 8: 37 http://ieeexplore.ieee.org/xpl/abstractKeywords.jsp?reload=true&arnumber=303293&sortType%3Dasc_p_Sequence%26filter%3DAND%28p_IS_Number%3A7468%29%26pageNumber%3D2%26rowsPerPage%3D100
|
| [9] |
Mo B, Liu X W, Ding XW. A novel closed-loop drive circuit for the micromachined gyroscope. Chin J Sens Actuators, 2007, 3: 3384 http://en.cnki.com.cn/Article_en/CJFDTotal-CGJS200803042.htm
|
| [10] |
Ren M Y, H. Zhang, Liu X W, et al. High resolution capacitance detection circuit for rotor micro-gyroscope. AIP Adv, 2014, 4: 031331 doi: 10.1063/1.4868524
|
| [11] |
Hajimiri A, Lee T H. A general theory of phase noise in electrical oscillators. IEEE J Solid-State Circuits 1998 33: 179 doi: 10.1109/4.658619
|
| [12] |
Zhao Y, Zhao J, Xia G M, et al. A 0.57°/h bias instability 0.067°/$\sqrt {\rm{h}}$ angle random walk MEMS gyroscope with CMOS readout circuit. IEEE Asian Solid-State Circuits Conference, 2015, 9: 1 http://ieeexplore.ieee.org/document/7387505/
|
Table 1. Performance comparison with previous works.
|
| [1] |
Levy R, Janiaud D, Traon O L, et al. A new analog oscillator electronics applied to a piezoelectric vibrating gyro. Proceedings of the 2004 IEEE International Frequency Control Symposium and Exposition, 2004: 326 https://www.researchgate.net/publication/4135165_A_new_analog_oscillator_electronics_applied_to_a_piezoelectric_vibrating_gyro
|
| [2] |
Parent A, Le Traon O, Masson S, et al. A coriolis vibrating gyro made of a strong piezoelectric material. Sensors, 2007, 10: 876 https://www.researchgate.net/profile/Olivier_Le_Traon/publication/224294310_A_Coriolis_Vibrating_Gyro_Made_of_a_Strong_Piezoelectric_Material/links/5540e5e50cf2718618dc1512.pdf?inViewer=true&pdfJsDownload=true&disableCoverPage=true&origin=publication_detail
|
| [3] |
Madni A M, Costlow L E, Knowles S J. Common design techniques for BEI GyroChip quartz rate sensors for both automotive and aerospace/defense markets. IEEE Sensors J, 2003, 10: 569 https://www.researchgate.net/publication/3431127_Common_design_techniques_for_BEI_GyroChip_quartz_rate_sensors_for_both_automotive_and_aerospacedefense_markets
|
| [4] |
Feng L H, Gu W J, Zhao K, et al. Genome-wide screening and co-expression network analysis identify recurrence-specific biomarkers of esophageal squamous cell carcinoma. Microsyst Technol, 2014, 20: 2231 doi: 10.1007/s00542-014-2113-z
|
| [5] |
Madni A M. Full circle commercialization of a dual-use micromachined quartz rate sensor technology. Sensors, 2005, 3(10): 523 https://www.researchgate.net/publication/4224486_Full_circle_commercialization_of_a_dual-use_micromachined_quartz_rate_sensor_technology
|
| [6] |
Ohtsuka T, Inoue T, Yoshimatsu M, et al. Development of an ultra-small angular rate Sensor element with a laminated Quartz Tuning Fork. International Frequency Control Symposium and Exposition, 2007, 1: 129 https://www.researchgate.net/publication/224683605_Development_of_an_Ultra-Small_Angular_Rate_Sensor_Element_with_a_Laminated_Quartz_Tuning_Fork
|
| [7] |
Sheard K, Scaysbrook I, Cox D F. Position, MEMS sensor and integrated navigation technology for precision guidance. Location and Navigation Symposium, 2008, 9: 1145 http://ieeexplore.ieee.org/xpl/articleDetails.jsp?reload=true&arnumber=4570001&punumber%3D4557992%26sortType%3Dasc_p_Sequence%26filter%3DAND%28p_IS_Number%3A4569960%29%26pageNumber%3D2
|
| [8] |
Silva R N, Murray G W. Position, Low cost quartz rate sensors applied to tactical guidance IMUs. Location and Navigation Symposium, 1994, 8: 37 http://ieeexplore.ieee.org/xpl/abstractKeywords.jsp?reload=true&arnumber=303293&sortType%3Dasc_p_Sequence%26filter%3DAND%28p_IS_Number%3A7468%29%26pageNumber%3D2%26rowsPerPage%3D100
|
| [9] |
Mo B, Liu X W, Ding XW. A novel closed-loop drive circuit for the micromachined gyroscope. Chin J Sens Actuators, 2007, 3: 3384 http://en.cnki.com.cn/Article_en/CJFDTotal-CGJS200803042.htm
|
| [10] |
Ren M Y, H. Zhang, Liu X W, et al. High resolution capacitance detection circuit for rotor micro-gyroscope. AIP Adv, 2014, 4: 031331 doi: 10.1063/1.4868524
|
| [11] |
Hajimiri A, Lee T H. A general theory of phase noise in electrical oscillators. IEEE J Solid-State Circuits 1998 33: 179 doi: 10.1109/4.658619
|
| [12] |
Zhao Y, Zhao J, Xia G M, et al. A 0.57°/h bias instability 0.067°/$\sqrt {\rm{h}}$ angle random walk MEMS gyroscope with CMOS readout circuit. IEEE Asian Solid-State Circuits Conference, 2015, 9: 1 http://ieeexplore.ieee.org/document/7387505/
|
Article views: 3544 Times PDF downloads: 35 Times Cited by: 0 Times
Received: 19 August 2016 Revised: 07 December 2016 Online: Published: 01 July 2017
| Citation: |
Qiang Fu, Xipeng Di, Liang Yin, Xiaowei Liu. A low noise interface circuit design of micro-machined gyroscope[J]. Journal of Semiconductors, 2017, 38(7): 075005. doi: 10.1088/1674-4926/38/7/075005
****
Q Fu, X P Di, L Yin, X W Liu. A low noise interface circuit design of micro-machined gyroscope[J]. J. Semicond., 2017, 38(7): 075005. doi: 10.1088/1674-4926/38/7/075005.
|
the Fundamental Research Funds for the Central Universities HIT.NSRIF.2013040
the National Hi-Tech Research and Development Program of China 2013AA041107
Project supported by the National Natural Science Foundation of China (No. 61204121), the National Hi-Tech Research and Development Program of China (No. 2013AA041107), and the Fundamental Research Funds for the Central Universities (No. HIT.NSRIF.2013040)
the National Natural Science Foundation of China 61204121
| [1] |
Levy R, Janiaud D, Traon O L, et al. A new analog oscillator electronics applied to a piezoelectric vibrating gyro. Proceedings of the 2004 IEEE International Frequency Control Symposium and Exposition, 2004: 326 https://www.researchgate.net/publication/4135165_A_new_analog_oscillator_electronics_applied_to_a_piezoelectric_vibrating_gyro
|
| [2] |
Parent A, Le Traon O, Masson S, et al. A coriolis vibrating gyro made of a strong piezoelectric material. Sensors, 2007, 10: 876 https://www.researchgate.net/profile/Olivier_Le_Traon/publication/224294310_A_Coriolis_Vibrating_Gyro_Made_of_a_Strong_Piezoelectric_Material/links/5540e5e50cf2718618dc1512.pdf?inViewer=true&pdfJsDownload=true&disableCoverPage=true&origin=publication_detail
|
| [3] |
Madni A M, Costlow L E, Knowles S J. Common design techniques for BEI GyroChip quartz rate sensors for both automotive and aerospace/defense markets. IEEE Sensors J, 2003, 10: 569 https://www.researchgate.net/publication/3431127_Common_design_techniques_for_BEI_GyroChip_quartz_rate_sensors_for_both_automotive_and_aerospacedefense_markets
|
| [4] |
Feng L H, Gu W J, Zhao K, et al. Genome-wide screening and co-expression network analysis identify recurrence-specific biomarkers of esophageal squamous cell carcinoma. Microsyst Technol, 2014, 20: 2231 doi: 10.1007/s00542-014-2113-z
|
| [5] |
Madni A M. Full circle commercialization of a dual-use micromachined quartz rate sensor technology. Sensors, 2005, 3(10): 523 https://www.researchgate.net/publication/4224486_Full_circle_commercialization_of_a_dual-use_micromachined_quartz_rate_sensor_technology
|
| [6] |
Ohtsuka T, Inoue T, Yoshimatsu M, et al. Development of an ultra-small angular rate Sensor element with a laminated Quartz Tuning Fork. International Frequency Control Symposium and Exposition, 2007, 1: 129 https://www.researchgate.net/publication/224683605_Development_of_an_Ultra-Small_Angular_Rate_Sensor_Element_with_a_Laminated_Quartz_Tuning_Fork
|
| [7] |
Sheard K, Scaysbrook I, Cox D F. Position, MEMS sensor and integrated navigation technology for precision guidance. Location and Navigation Symposium, 2008, 9: 1145 http://ieeexplore.ieee.org/xpl/articleDetails.jsp?reload=true&arnumber=4570001&punumber%3D4557992%26sortType%3Dasc_p_Sequence%26filter%3DAND%28p_IS_Number%3A4569960%29%26pageNumber%3D2
|
| [8] |
Silva R N, Murray G W. Position, Low cost quartz rate sensors applied to tactical guidance IMUs. Location and Navigation Symposium, 1994, 8: 37 http://ieeexplore.ieee.org/xpl/abstractKeywords.jsp?reload=true&arnumber=303293&sortType%3Dasc_p_Sequence%26filter%3DAND%28p_IS_Number%3A7468%29%26pageNumber%3D2%26rowsPerPage%3D100
|
| [9] |
Mo B, Liu X W, Ding XW. A novel closed-loop drive circuit for the micromachined gyroscope. Chin J Sens Actuators, 2007, 3: 3384 http://en.cnki.com.cn/Article_en/CJFDTotal-CGJS200803042.htm
|
| [10] |
Ren M Y, H. Zhang, Liu X W, et al. High resolution capacitance detection circuit for rotor micro-gyroscope. AIP Adv, 2014, 4: 031331 doi: 10.1063/1.4868524
|
| [11] |
Hajimiri A, Lee T H. A general theory of phase noise in electrical oscillators. IEEE J Solid-State Circuits 1998 33: 179 doi: 10.1109/4.658619
|
| [12] |
Zhao Y, Zhao J, Xia G M, et al. A 0.57°/h bias instability 0.067°/$\sqrt {\rm{h}}$ angle random walk MEMS gyroscope with CMOS readout circuit. IEEE Asian Solid-State Circuits Conference, 2015, 9: 1 http://ieeexplore.ieee.org/document/7387505/
|
Journal of Semiconductors © 2017 All Rights Reserved 京ICP備05085259號-2